Reciprocal distribution
In probability and statistics, the reciprocal distribution, also known as the log-uniform distribution, is a continuous probability distribution. It is characterised by its probability density function, within the support of the distribution, being proportional to the reciprocal of the variable.
|
Probability density function ![]() | |||
|
Cumulative distribution function ![]() | |||
| Parameters | |||
|---|---|---|---|
| Support | |||
| CDF | |||
| Mean | |||
| Median | |||
| Variance | |||
The reciprocal distribution is an example of an inverse distribution, and the reciprocal (inverse) of a random variable with a reciprocal distribution itself has a reciprocal distribution.
Definition
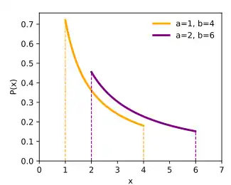
The probability density function (pdf) of the reciprocal distribution is
Here, and are the parameters of the distribution, which are the lower and upper bounds of the support, and is the natural log function (the logarithm to base e). The cumulative distribution function is
Characterization
Relationship between the log-uniform and the uniform distribution

A positive random variable X is log-uniformly distributed if the logarithm of X is uniform distributed,
This relationship is true regardless of the base of the logarithmic or exponential function. If is uniform distributed, then so is , for any two positive numbers . Likewise, if is log-uniform distributed, then so is , where .
Applications
The reciprocal distribution is of considerable importance in numerical analysis, because a computer’s arithmetic operations transform mantissas with initial arbitrary distributions into the reciprocal distribution as a limiting distribution.[1]
References
- Hamming R. W. (1970) "On the distribution of numbers", The Bell System Technical Journal 49(8) 1609–1625

