Anscombe transform
In statistics, the Anscombe transform, named after Francis Anscombe, is a variance-stabilizing transformation that transforms a random variable with a Poisson distribution into one with an approximately standard Gaussian distribution. The Anscombe transform is widely used in photon-limited imaging (astronomy, X-ray) where images naturally follow the Poisson law. The Anscombe transform is usually used to pre-process the data in order to make the standard deviation approximately constant. Then denoising algorithms designed for the framework of additive white Gaussian noise are used; the final estimate is then obtained by applying an inverse Anscombe transformation to the denoised data.


Definition
For the Poisson distribution the mean and variance are not independent: . The Anscombe transform[1]
aims at transforming the data so that the variance is set approximately 1 for large enough mean; for mean zero, the variance is still zero.
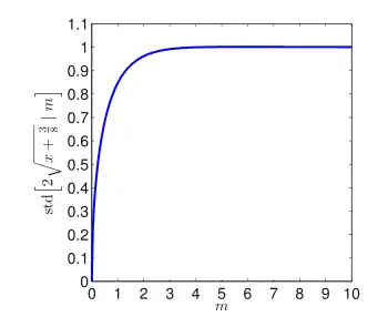
It transforms Poissonian data (with mean ) to approximately Gaussian data of mean and standard deviation . This approximation gets more accurate for larger ,[2] as can be also seen in the figure.
For a transformed variable of the form , the expression for the variance has an additional term ; it is reduced to zero at , which is exactly the reason why this value was picked.
Inversion
When the Anscombe transform is used in denoising (i.e. when the goal is to obtain from an estimate of ), its inverse transform is also needed in order to return the variance-stabilized and denoised data to the original range. Applying the algebraic inverse
usually introduces undesired bias to the estimate of the mean , because the forward square-root transform is not linear. Sometimes using the asymptotically unbiased inverse[1]
mitigates the issue of bias, but this is not the case in photon-limited imaging, for which the exact unbiased inverse given by the implicit mapping[3]
should be used. A closed-form approximation of this exact unbiased inverse is[4]
Alternatives
There are many other possible variance-stabilizing transformations for the Poisson distribution. Bar-Lev and Enis report[2] a family of such transformations which includes the Anscombe transform. Another member of the family is the Freeman-Tukey transformation[5]
A simplified transformation, obtained as the primitive of the reciprocal of the standard deviation of the data, is
which, while it is not quite so good at stabilizing the variance, has the advantage of being more easily understood. Indeed, from the delta method,
.
Generalization
While the Anscombe transform is appropriate for pure Poisson data, in many applications the data presents also an additive Gaussian component. These cases are treated by a Generalized Anscombe transform[6] and its asymptotically unbiased or exact unbiased inverses.[7]
References
- Anscombe, F. J. (1948), "The transformation of Poisson, binomial and negative-binomial data", Biometrika, [Oxford University Press, Biometrika Trust], vol. 35, no. 3–4, pp. 246–254, doi:10.1093/biomet/35.3-4.246, JSTOR 2332343
- Bar-Lev, S. K.; Enis, P. (1988), "On the classical choice of variance stabilizing transformations and an application for a Poisson variate", Biometrika, vol. 75, no. 4, pp. 803–804, doi:10.1093/biomet/75.4.803
- Mäkitalo, M.; Foi, A. (2011), "Optimal inversion of the Anscombe transformation in low-count Poisson image denoising", IEEE Transactions on Image Processing, vol. 20, no. 1, pp. 99–109, Bibcode:2011ITIP...20...99M, CiteSeerX 10.1.1.219.6735, doi:10.1109/TIP.2010.2056693, PMID 20615809, S2CID 10229455
- Mäkitalo, M.; Foi, A. (2011), "A closed-form approximation of the exact unbiased inverse of the Anscombe variance-stabilizing transformation", IEEE Transactions on Image Processing, vol. 20, no. 9, pp. 2697–2698, Bibcode:2011ITIP...20.2697M, doi:10.1109/TIP.2011.2121085, PMID 21356615, S2CID 7937596
- Freeman, M. F.; Tukey, J. W. (1950), "Transformations related to the angular and the square root", The Annals of Mathematical Statistics, vol. 21, no. 4, pp. 607–611, doi:10.1214/aoms/1177729756, JSTOR 2236611
- Starck, J.L.; Murtagh, F.; Bijaoui, A. (1998). Image Processing and Data Analysis. Cambridge University Press. ISBN 9780521599146.
- Mäkitalo, M.; Foi, A. (2013), "Optimal inversion of the generalized Anscombe transformation for Poisson-Gaussian noise", IEEE Transactions on Image Processing, vol. 22, no. 1, pp. 91–103, Bibcode:2013ITIP...22...91M, doi:10.1109/TIP.2012.2202675, PMID 22692910, S2CID 206724566
Further reading
- Starck, J.-L.; Murtagh, F. (2001), "Astronomical image and signal processing: looking at noise, information and scale", Signal Processing Magazine, IEEE, vol. 18, no. 2, pp. 30–40, Bibcode:2001ISPM...18...30S, doi:10.1109/79.916319, S2CID 13210703