< Programming Fundamentals
Temperature
Pseudocode
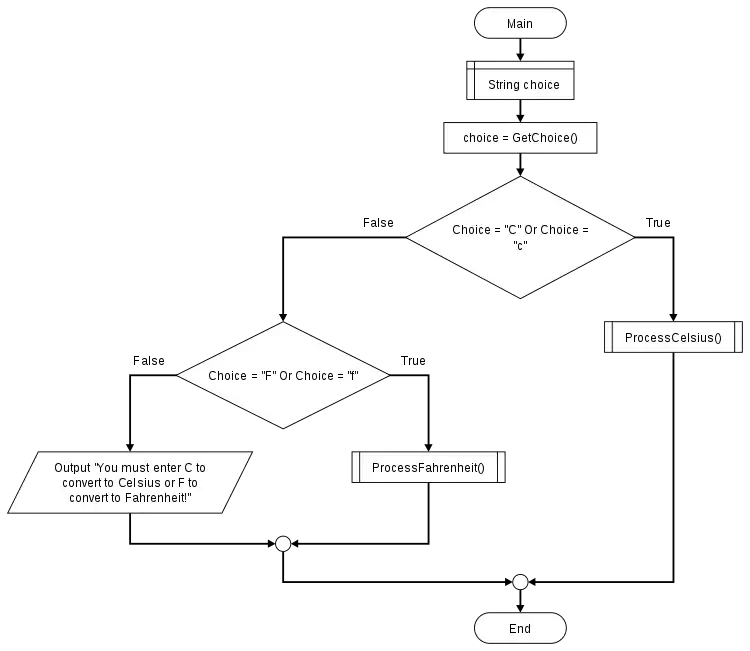
Function Main
Declare String choice
Assign choice = GetChoice()
If Choice = "C" Or Choice = "c"
Call ProcessCelsius()
False:
If Choice = "F" Or Choice = "f"
Call ProcessFahrenheit()
False:
Output "You must enter C to convert to Celsius or F to convert to Fahrenheit!"
End
End
End
Function CalculateCelsius (Real fahrenheit)
Declare Real celsius
Assign celsius = (fahrenheit - 32) * 5 / 9
Return Real celsius
Function CalculateFahrenheit (Real celsius)
Declare Real fahrenheit
Assign fahrenheit = celsius * 9 / 5 + 32
Return Real fahrenheit
Function DisplayResult (Real temperature, String fromScale, Real result, String toScale)
Output temperature & "° " & fromScale & " is " & result & "° " & toScale
End
Function GetChoice
Declare String choice
Output "Enter F to convert to Fahrenheit or C to convert to Celsius:"
Input Choice
Return String choice
Function GetTemperature (String scale)
Declare Real temperature
Output "Enter " & scale & " temperature:"
Input temperature
Return Real temperature
Function ProcessCelsius
Declare Real temperature
Declare Real result
Assign temperature = GetTemperature("Celsius")
Assign result = CalculateCelsius(temperature)
Call DisplayResult(temperature, "Fahrenheit", result, "Celsius")
End
Function ProcessFahrenheit
Declare Real temperature
Declare Real result
Assign temperature = GetTemperature("Fahrenheit")
Assign result = CalculateFahrenheit(temperature)
Call DisplayResult(temperature, "Celsius", result, "Fahrenheit")
End
Output
Enter C to convert to Celsius or F to convert to Fahrenheit: c Enter Fahrenheit temperature: 100 100° Fahrenheit is 37.7777777777778° Celsius Enter C to convert to Celsius or F to convert to Fahrenheit: f Enter Celsius temperature: 100 100° Celsius is 212° Fahrenheit Enter C to convert to Celsius or F to convert to Fahrenheit: x You must enter C to convert to Celsius or F to convert to Fahrenheit.
Flowchart








References
This article is issued from Wikibooks. The text is licensed under Creative Commons - Attribution - Sharealike. Additional terms may apply for the media files.