< Data Management in Bioinformatics
Figures are here: http://pipe.cs.vt.edu/~pbutler/bi_and_db/ until I can upload them (takes 4 days to get confirmed for media upload).
-
File:Problem1.svg
Notes: 1) For each reservation, 1 <= # of drivers <= 10 -

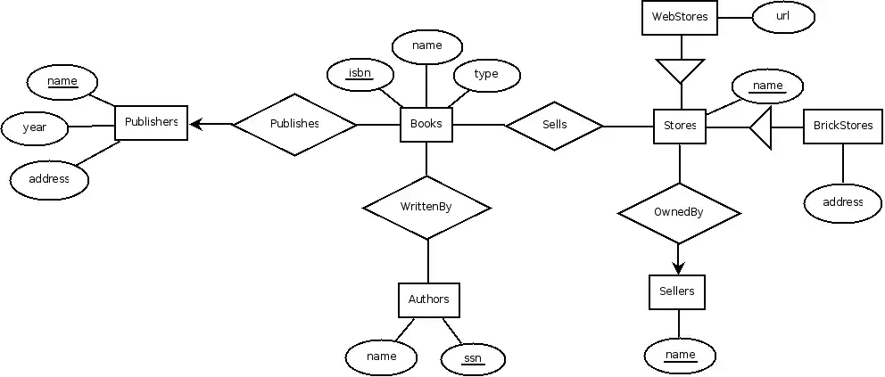
Notes:- A book seller must have at least one store.
- A book store must be either web-based or brick, but not both.
- Maximum: n is the case where all n are one-to-one. Minimum: n-1 is the case where n-1 one-to-many
-
File:Problem4.svg -
File:Problem5.svg -
FD Trivial YES NO NO NO NO YES MD Trivial YES NO YES - Obvious
-
decomposes into
, ,
The FDs , are not preserved.
and are decomposed losslessly because
and are decomposed losslessly because and translates into - #6 redone
- There are several solutions to this:
LHS RHS (superset) (superset)
This article is issued from Wikibooks. The text is licensed under Creative Commons - Attribution - Sharealike. Additional terms may apply for the media files.