< Circuit Theory < Circuit Definition 





Electrical Version of Cut Sets
The more general definition of Cut Set can be found in wikipedia.

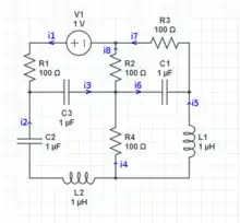
Original Circuit

5 junctions or nodes colored in, sacrifice one, 4 junction/node/cut set equations can be written

Labeling the currents

Cut set that results in an equation different than a tradional node: i6-i7-i2-i4=0

Cut set that results in an equation different than a tradional node: i1-i3-i4-i5=0

Cut set that results in an equation different than a tradional node: i3-i2-i8-i7=0
This article is issued from Wikibooks. The text is licensed under Creative Commons - Attribution - Sharealike. Additional terms may apply for the media files.