OpenLayers Class Diagrams
Class hierarchies of OpenLayers-Classes. Release 2.12. Only classes which are part of an inheritance are mentioned.
Also see class diagrams here on osgeo trac
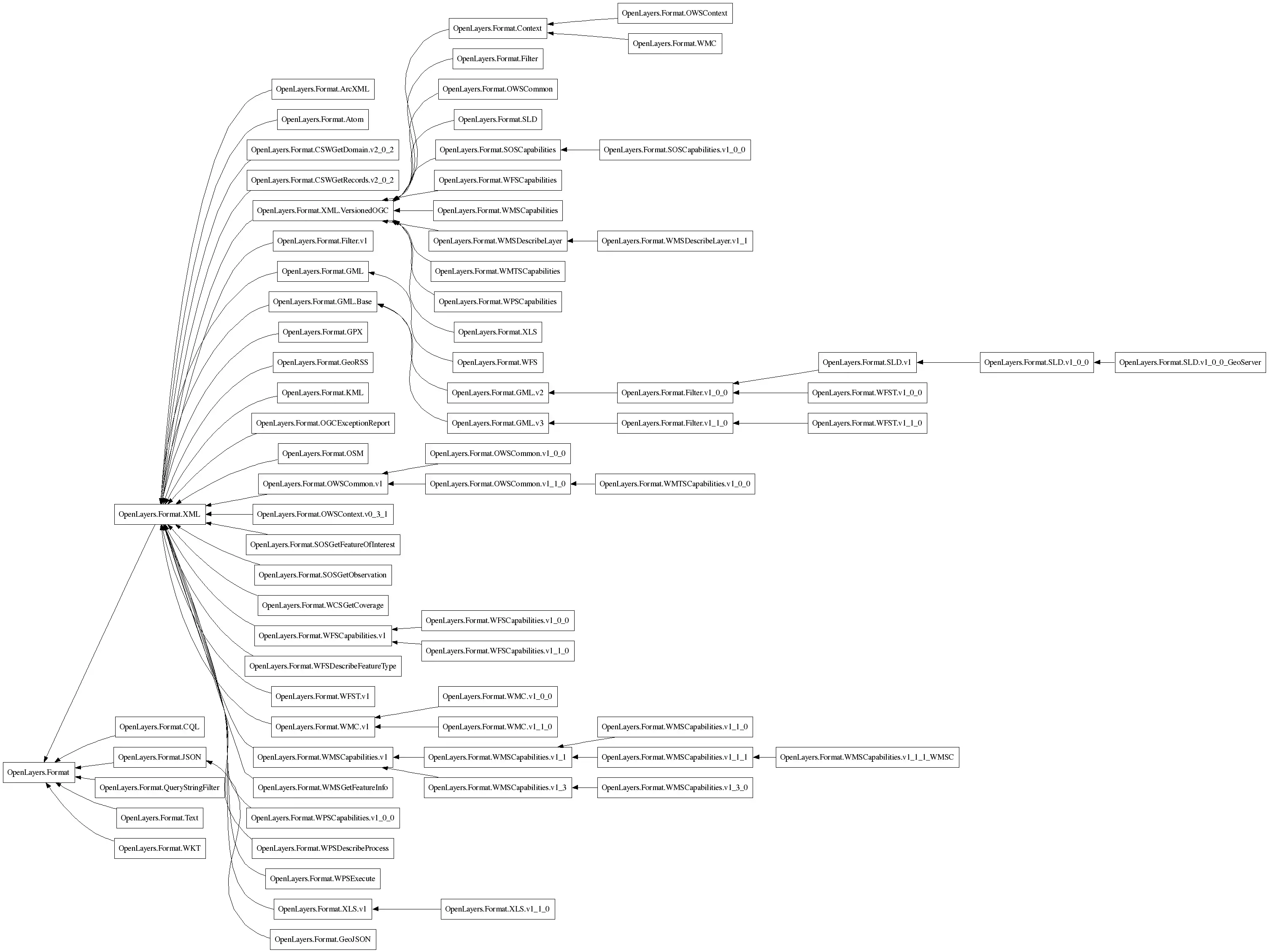
OpenLayers.Format

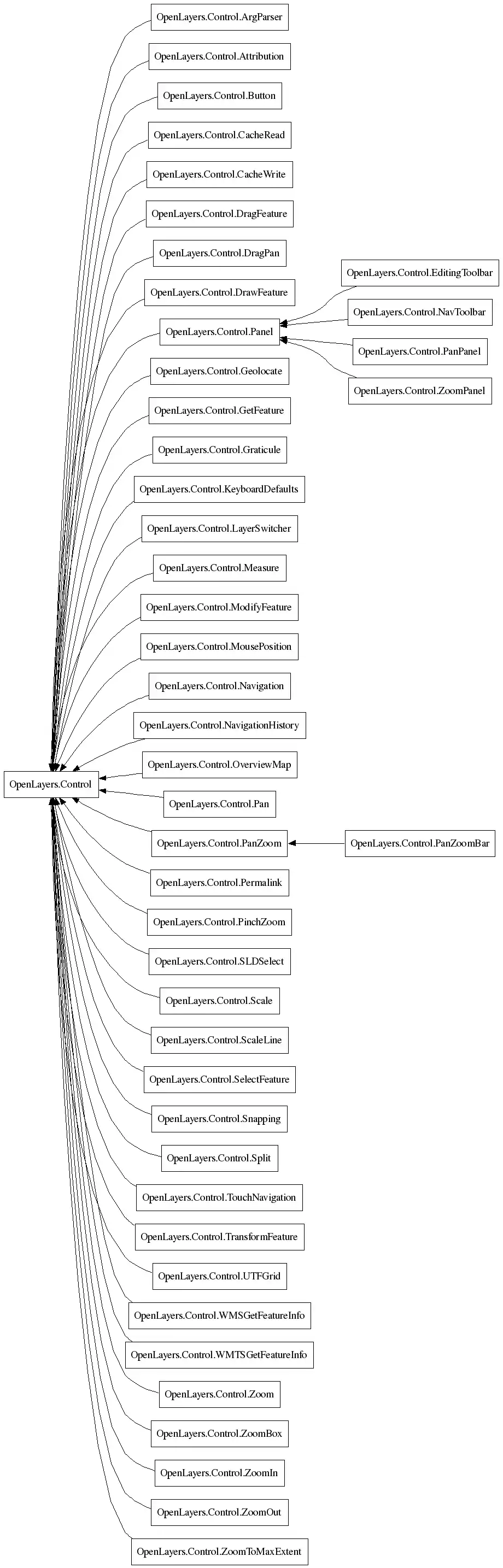
OpenLayers.Control

OpenLayers.Layer

OpenLayers.Feature

OpenLayers.Filter

OpenLayers.Geometry

OpenLayers.Protocol

OpenLayers.Tile

OpenLayers.Strategy

OpenLayers.Renderer

OpenLayers.Handler

OpenLayers.Symbolizer

OpenLayers.Popup

OpenLayers.Marker

This article is issued from Openstreetmap. The text is licensed under Creative Commons - Attribution - Sharealike. Additional terms may apply for the media files.