< Dortmund
Dortmund/Veranstaltungen
Aktuelle Veranstaltungen
( von und mit Beteiligung der Dortmunder Mapper )
Mappingparty: Rollstuhlmapping erfassen und editieren am 12.05.2019
- Thema ist Rollstuhlmapping. Infos gibt es vor Ort.
- Dies ist die letzte Mappingparty vor dem Kirchentag in Dortmund, bei dem die Daten in der VRR App genutzt werden sollen.
- Infos zum Projekt Fußgängerrouting Dortmund
- Wo: Big Tipi Lindenhorster Straße 6, 44147 Dortmund
- Karte: http://www.openstreetmap.org
Teilnehmer
- Ich plane zu kommen
- --Marc
- --Reinhard
- --Gudrun
- --Martin
- Ich weiß es noch nicht
- --
- Ich kann nicht
- --
Messen
Vergangene Veranstaltungen
Workshop: OSM Daten erfassen und editieren 24.05.2014 abgesagt
- Die Veranstaltung wurde kurzfristig abgesagt. Ein neuer Termin muss noch gefunden werden.
- Wie beim Stammtisch besprochen, wollen wir einen Workshop zum Thema OSM Daten erfassen und editiern veranstalten. Als Termin haben wir den Samstag, 24.05.2014 ausgesucht. An den Tag haben wir ab 9:30 Uhr einen Raum mit Beamer, kleine Küche usw. . Die Veranstaltung soll bis etwa 13 Uhr gehen.
- Wo: PING e.V. Zum Nubbental 11, 44227 Dortmund
- Karte: http://www.openstreetmap.org/?lat=51.483244&lon=7.401451&zoom=18&layers=M
Straßenbahn Mapping Party, 16.12.2012
- Wie beim Stammtisch besprochen, wollen wir uns zu einer Straßenbahn Mapping Party treffen. Als Termin haben wir den Sonntag, 16.12.2012 ausgesucht. An den Tag haben wir ab 10:00 Uhr einen Raum mit Beamer, kleine Küche usw.
- Wo: PING e.V. Zum Nubbental 11, 44227 Dortmund
- Start: 10:00 Uhr, kurzer Vortrag Taggingschema
- Ende: offen
- Erstes Ziel ist die U46 richtig zu taggen. Danach können die anderen Linien angegangen werden. Zum Mittag können wir uns Pizza liefern lassen.
- Bitte kurz in doodle anmerken, ob ihr Zeit und Lust habt.
Straßenbahn Mapping Party, 16.12.2012 - Ergebnisse
- Wir mappen die U46 als ersten Prototyp nach dem neuen Schema, siehe auch Seite zu DSW21 (wowarnochgleichderLink?)
- Die U-Bahn in Dortmund ist (hier-längliche-Diskussion-ausgelassen) eine "tram", keine "subway"
- Mit der Overpass-API kann man vergleichsweise einfach wieder an Daten herankommen. Einarbeitung erforderlich.
Hier mal meine Kurz-Wiedergabe des Public Transport Schemas für die U-Bahn in Dortmund:
- Meist gibt es bei U-Bahnen zwei Richtungen, naheliegenderweise.
- Für jede Richtung wird eine Route als Relation eingerichtet (type=public_transport, public_transport=route).
- Dabei füllt man sinnvollerweise die Angaben von/bis: from=Start, to=Ende. Dann findet man die Route auch leichter wieder...
- Eine Relation Route Master (type=public_transport,public_transport=route_master) beinhaltet dann beide Routen.
- Pro Haltestelle wird eine Relation Stop Area (type=public_transport,public_transport=stop_area) eingerichtet. Die Stop Area enthält alle Punkte und Wege, die für die Haltestelle sinnvoll sind: Platform (s.u.), Eingänge, stop positions (s.u.), aber auch Kioske und andere amenities der Haltestelle.
- Oft hat schon jemand die uic_ref herausgefunden (wie auch immer) und eingetragen. Der Sinn: eine "logische" Haltestelle bilden, die auch von dort erreichbare Bushaltestellen einbezieht, damit man den Übergang sinnvoll aufzeigt. Siehe z.B. Brunnenstraße: unter dem Namen gibt es eine U-Bahn-Haltestelle und Bushaltestellen. Logisch ist es die gleiche Nahverkehrshaltestelle.
- Für komplexere Situationen kann man auch noch als Zwischen-Relationen so genannte Stations anlegen, die dann zur Stop Area gehören (ok, da bin ich nicht mehr sicher: Martin?).
- Meist fehlen uns die Platforms: die legen wir an (gewusst oder gemessen, was in der U-Bahn schlecht geht): ein way mit public_transport=platform.
- Stop positions zeigen, wo die U-Bahn hält: derzeit meist nur ein Punkt für beide Richtungen, das ändern wir in einen pro Richtung. Früher meist getagged als railway=halt.
- Eine Route enthält insbesondere immer folgende Reihenfolge: Stop, Platform, Stop, Platform, ... , Schienenstück 1, Schienenstück 2, ...
- Dabei werden Stop und Platform als Rollen (stop, platform) zu den Elementen der Relation zugeordnet. Die Reihenfolge wertet ein Renderer ggf. aus.
- Schienenstücke werden mit tracks=1 bzw. tracks=2 versehen.
Vorgehen, zusätzlich:
- Ist die Platform in der Mitte und die Tracks außen, dann splitten wir das durch einen neuen Weg: der muss natürlich dann richtig in die Route eingebaut werden, s.o.
- Wir tragen uns auf der DSW21 Seite ein für die Haltestellen, sonst gibts Chaos. Jemand anders als der Bearbeiter prüft, ob das richtig gemappt wurde.
- Mir scheint, die Bus-Relationen haben noch nicht die stop-platform-Reihenfolge... das wird noch mal Arbeit...
- Habe mal ein Beispiel in JOSM erstellt, als Datei - NICHT HOCHLADEN auf den OSM-SERVER - NUR GUCKEN!!! Siehe:
Für die Informatiker unter uns:
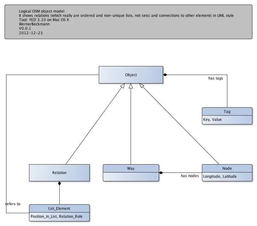
- Eine Relation ist eine Liste: geordnete Menge mit nicht-eindeutigen Objekten, ein Objekt darf mehrfach vorkommen, Reihenfolge ist relevant. Jedes Listenelement hat zudem ein Attribut Rolle / Role, mit dem die Semantik innerhalb der Relation definiert wird. Die Relation selbst hat wie üblich key/value Paare.
- Anbei ein Versuch der Darstellung als UML, mit YED erstellt. Ich versuche noch mal ein Instanzmodell zu erstellen. OK, kann man hier Bilder skalieren? Tja. Hier schon mal der Link zum editierbaren File, auf S3:

Mappertreffen Sonntag, 17.10.2010
Mappertreffen Sonntag, 05.09.2010
Mappertreffen Sonntag, 01.08.2010
Stillleben_Ruhrschnellweg, Sonntag 18. Juli 2010
- Termin: Sonntag, 18.07.2010, 11:00 Uhr . Geplantes Ende: 17:00 Uhr.
- Treffpunkt:
Chaos BBQ , Samstag 17. Juli 2010
12. und 13.06.2010 Garmin GPS-Festival Essen
30.05.2010 Mappingparty
Gesellschaft für Informatik 2010
Schulprojekt 2010
Mögliche Veranstaltungen
Geocaching
Linux-Usergroup
Computerclub
Wanderverein
ADFC
This article is issued from Openstreetmap. The text is licensed under Creative Commons - Attribution - Sharealike. Additional terms may apply for the media files.